startActivity #android 3

StartActivity 호출 시 코드 진행 순서 3

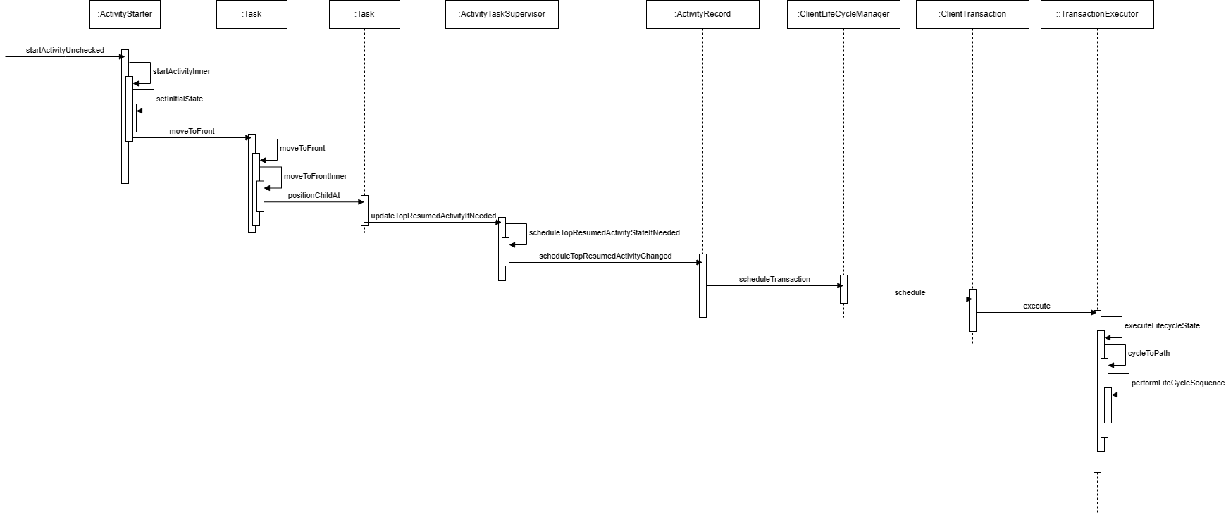
이번에는 activity 관점에서 한 번 보려고 한다 2번 포스팅에서 시작했던 ActivityStarter를 다시 한 번 보도록 하자 바쁘신 분들을 위해 sequence diagram 첨부합니다 먼저 시작점은 startActivityUnchecked를 할 때 doResume 파라미터에 true를 넣어주고 있다 mLastStartActivityResult = startActivityUnchecked(r, sourceRecord, voiceSession, request.voiceInteractor, startFlags, true /* doResume */, checkedOptions, inTask, inTaskFragment, restrictedBgActivity, intentGrants); Activity..

StartActivity 호출 시 코드 진행 순서 2

지난 번 포스팅에 이어서, executeRequest 메서드 안도 매우 복잡하지만 startActivity가 이루어지는 부분을 보려면 startActivityUnchecked 부분을 파보도록 하겠습니다 ActivityStarter.java #startActivityUnchecked ... /** * Start an activity while most of preliminary checks has been done and caller has been * confirmed that holds necessary permissions to do so. * Here also ensures that the starting activity is removed if the start wasn't successful. ..

StartActivity 호출 시 코드 진행 순서 1

더보기 같이 한 번 알아봅시다~ Activity.java ... @Override public void startActivity(Intent intent) { this.startActivity(intent, null); } ... @Override public void startActivity(Intent intent, @Nullable Bundle options) { if (mIntent != null && mIntent.hasExtra(AutofillManager.EXTRA_RESTORE_SESSION_TOKEN) && mIntent.hasExtra(AutofillManager.EXTRA_RESTORE_CROSS_ACTIVITY)) { if (TextUtils.equals(getPackageName(..